*筆者: 隨著近幾年旅館酒店的供給量仍不斷增加,在客源增幅不大以及連帶的消費力道未見顯著成長的條件下(→鄰國日本可就沒這問題,還擔心旅館不夠,可謂觀光大國),台灣旅館酒店市場的重整洗牌是自然之理— 當僧多粥少,「分子(旅客)」總數未能顯著帶來利益之下,「分母(旅館酒店) 」勢必是汰弱留強、經營策略變動與調整的情況。
本文所挑出的二則報導分別為高雄中央公園英迪格酒店及台中李方艾美酒店的業主—李方酒店管理集團以及委託洲際酒店集團管理的高雄中央公園英迪格酒店之專業經理人。以經營中小型商務旅館及背包客旅店起家的李方酒店管理集團,在資產的持有上算是有相當程度的硬實力,於是當旅館市場需求程度不強、商辦大樓需求熱絡之際,調整集團經營策略、自主處分資產,有著一定程度的彈性。
在國際連鎖酒店品牌與自有旅館品牌的左右抉擇之間,李方集團選擇聚焦在國際連鎖酒店上,首件作品高雄中央公園英迪格酒店,除了是全台首間英迪格酒店外,在歷經一年營運與市場磨合後,獲致好口碑與不錯的收益,也為「當地文化新體驗」做了示範。至於一波三折的第二件作品─台中李方艾美酒店,總算將在今年2019年完工開幕(順利的話預計會是在9月),成為艾美酒店品牌來台近十年後的第二間據點並且會是台中市的地標酒店。
雖然對於國際連鎖品牌酒店的酸言酸語大概每隔一段時間就會在報章雜誌上來個「冷飯熱炒」,但其實反對方能否端出相抗衡的產品,提出積極與建設性之例證讓所有人「聞香一下(台語)」而非「為反對而反對」,常是不置可否的。旅館業的景氣尚未顯著復甦,而新旅館酒店仍陸續投產到市場上,加之以出國遊玩常比國內旅遊還來得實惠(而且更可炫耀→什麼?! 又出國?真好~~ XD ),如何吸引目光並抓住消費者的心、如何「物有所值」,就顯得重要了。一起來看看他們說了些什麼。
飯店拋售潮來襲 房產大亨李銘松也喊賣
2019-04-10 今週刊 梁任瑋 攝影: 陳弘岱
飯店業,在台灣曾是一門好生意,但隨著景氣趨緩、
![]() |
| 李方酒店管理集團總裁─李銘松 (陳弘岱 攝影) |
自二○一七年開始出現的飯店拋售潮愈演愈烈,根據網路房屋比價平台屋比統計,至今年三月中旬,全台共有一五○家旅館、飯店、商旅上網求售,待售總金額達八○五億元,較去年同期的一○四家大幅增加四十六家,顯示出目前全台旅館賣壓沉重。
對此,屋比趨勢研究中心總監陳傑鳴表示,過去台灣觀光業瘋陸客商機,許多景點周邊因應「陸客」的旅館、飯店、商旅及民宿等如雨後春筍般出現。根據交通部最新資料就顯示,今年一月台灣旅館、民宿家數一三二六七家、房間數約二十四萬間,都創下歷史新高,市場各業者間競爭相當激烈。
市況冷! 旅館住用率剩六成
陳傑鳴指出, 目前在旅館供給持續攀升的狀況下,需求卻跟不上,今年一月,國內旅館住用率(實際住用客房累計數與可供出租客房累計數之比率)平均只剩六成上下,卻是近年來新低。
而且,觀察市場可發現,近年很多看好陸客商機,而大舉投資或買地開發的旅館業者,因主要目標客群「陸客」來台人次連年劇減,一八年只剩下二六九萬人次,比一五年高點的四一八萬人次,大減了三六%,也導致目前很多專營陸客團的旅館,都因設備管理品質較差,無發吸引高端客群,面臨經營困境,只好上網求售,造成市場旅館賣壓持續攀升。
相較於今年第一季新飯店仍持續開幕,飯店拋售潮的現象,似乎反映出國內旅館市場競爭日熾,已出現汰弱留強的轉型階段,不具特色或未與國際連鎖酒店合作的品牌,將面臨邊緣化的危機。
商仲圈近日傳出,在這波飯店轉型中,最引人矚目的是,過去十年積極在台展店的李方酒店管理集團,枱面下也悄悄在調節飯店資產,待售金額約五十億元。
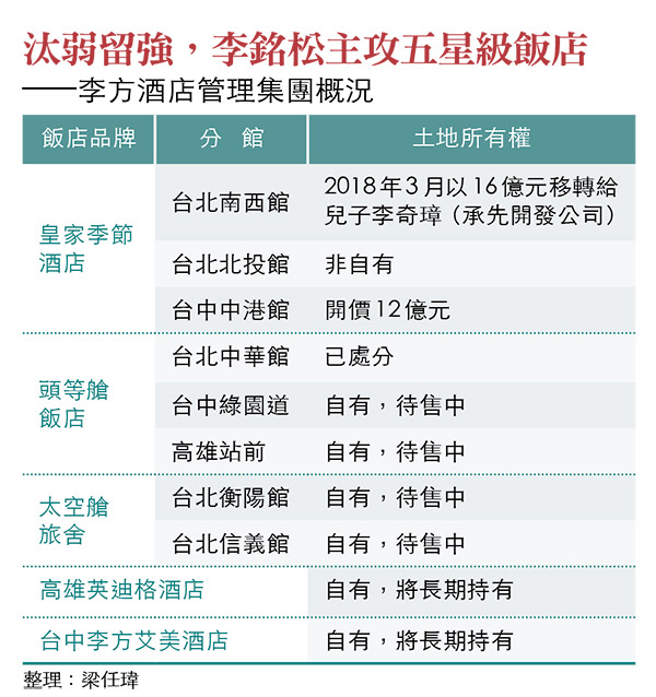
熟悉李方酒店管理集團總裁李銘松的商仲業者證實,「李總裁大約一年前就開始出售飯店。」去年初,已將「皇家季節酒店」南西館以十六億元換手給兒子李奇璋持有,此外,中港館也開價十二億元找尋買家。
商仲業者計算,李銘松身價超過一五○億元,其中,台中與高雄英迪格飯店合計就價值一百億元,依市價估算,目前待售物件大約五十億元;但由於不少物件是趁房地產低檔買進,若現在獲利了結,應還有二、三成以上的利潤。
近十八年在房地產市場屢屢告捷的李銘松,近年也為攻讀旅館管理的愛子李奇璋陸續自創「皇家季節酒店」、「頭等艙」、「太空艙」等飯店品牌,但最知名的,還是與國際連鎖品牌合作的「台中李方艾美酒店」與「高雄中央公園英迪格酒店」。
其中,李方酒店管理集團一三年出手買下台中火車站前的原金沙百貨大樓,並邀請國際知名的艾美酒店(Le Meridien)合作,預計斥資八十億元打造為台中李方艾美酒店,大手筆規畫二百多間客房,企圖成為台中市中區的新地標。
但原本預定一七年營運的時程一延再延,主要是一六年施工期間遇到颱風影響,巨型鷹架倒塌,導致路人受傷的嚴重公安意外;據聞,光是這項公安問題就停工一年,營造費用也超過預算不斷追加。據了解,這也是讓李銘松決心處分小型飯店資產,將火力集中在台中艾美酒店的原因。
![]() |
|
▲ 過去十年積極拓展旅館版圖的李銘松,近年轉型調節資產,皇家季節酒店台北南西館去年也以16億元轉手。(圖片攝影/陳弘岱)
|
新需求!旅館改裝商辦升溫
然而,由於台灣觀光市場景氣尚未大幅回溫,目前旅館欲成交並不容易。商仲業者透露,全台待售飯店物件主要有兩大類別,一是規模小的商務旅館,因房間數不具規模經濟,價格不具競爭力,住房率始終難以提升;第二類是非國際連鎖飯店品牌,缺乏知名度與特色,營運辛苦,因而想淡出經營;但目前飯店業呈現供給大、需求少的狀況,除非價格漂亮,投資人不太會出手。
另一方面,世邦魏理仕台灣區董事總經理朱幸兒表示,隨著近期北台灣商辦租賃市場需求大爆發,五、六年前曾掀起一波將閒置商辦改裝為旅館的風潮;如今卻改弦易轍,近期反而是有投資人在詢問,是否有經營不善的旅館可收購改裝為商辦,想趁這一波商辦熱搶攻租賃市場;但飯店房間重新打掉也要不少費用,因此不動產售價必須夠低,才會吸引投資人出手。
對於積極脫手旅館資產、活化現金的動作,李銘松透過友人回應,未來將集中火力長期經營兩家五星級飯店——台中李方艾美酒店、高雄英迪格酒店,目前手頭上包括皇家季節酒店、頭等艙飯店、太空艙旅舍扣除租賃的物業,其餘六家自有資產,只要有好價錢就會處分。
策略行銷/英迪格酒店總經理楊建偉 從總機到總座 融入城市文化 創意行銷
2019-04-14 22:54 經濟日報 林政鋒
![]() |
| 高雄英迪格酒店總經理楊建偉,為港都觀光旅館業注入國際元素。 記者林政鋒╱攝影、網路照片 |
全心投入工作、關懷員工,高雄英迪格酒店總經理楊建偉,不僅為自己寫下從總機到總經理的成功傳奇,在高雄飯店業紅海競爭中,英迪格更創下快速獲利的佳績,平均住房率站穩七成以上,成為港都五星級觀光飯店耀眼的新星。
創新服務爭取認同
1971年在英國出生的楊建偉,雙親分別是新加坡及馬來西亞人,大學在夏威夷讀飯店管理,擔任過最基層的服務生、總機人員,之後於香港文華東方、洲際飯店集團工作,2015年奉派到高雄籌備英迪格酒店,2016年開幕,成為高雄市區第一間國際連鎖品牌的飯店。
高雄市國際觀光旅館公會幹部說,港都飯店長期存在削價競爭問題,為爭取客戶殺到流血見骨,五星級飯店平均房價只有2,000元至3,000元,英迪格初來乍到,房價訂在4,000元至5,000元,比市價高出很多,「業界都在看會有什麼結局」。
沒料到英迪格以精緻時尚的風格,深度融入城市文化,搭配由下到上自發性的服務體驗,房客滿意度高,口碑快速流傳,對價格的敏感度相對降低,英迪格成功突破高雄五星級房價天花板,在市場獨樹一格。
楊建偉表示,IHG洲際集團是全球飯店業巨擘,對籌備新飯店很有經驗,加上集團會員數上億人,形成有力後盾。
另一個重點,在於英迪格的飯店服務與眾不同,一般飯店的標準作業流程SOP通常都一大本,但英迪格「只有薄薄的幾頁」,強調要因應不同環境的變化,用創意與創新提供不一樣的服務,尤其融入在地文化更顯重要。
以高雄英迪格為例,楊建偉經常召開員工大會,最基層的洗碗工到房務打掃等人員都可在會議上暢所欲言,並鼓勵同仁發揮創意提報好點子,「因為他們最了解問題所在,也最懂客戶的實際需求」,成功為高雄英迪格的餐飲菜色中加入了「三杯雞」、「沙鍋魚頭」等在地料理,甚至可向房客介紹新崛江知名的「刀療」行程等等,各項融入城市生活的點子不一而足,讓英迪格變成一間「會說高雄故事的飯店」,房客住一晚都覺得收`英俊穫滿滿,進而有不虛此行的感受,滿意度與口碑自然廣為流傳。
楊建偉說,2016年12月開幕時,高雄觀光旅館業的景氣有往下的趨勢,幸好員工們集體努力,在市場低迷的情況下,英迪格做得滿成功的,並很快在2017年創造獲利,後續營收持續增加,2018年下半年的成長幅度更明顯,平均住房率高達七成以上,最重要就是客戶認同感大增。
墊高社群媒體聲量
楊建偉表示,高雄觀光產業蓬勃發展,預計今年底高達700間客房的萬豪酒店將開幕,「新的飯店進來,對市場會有正面的刺激」,除了飯店競爭者參與外,期待有更多跨國企業品牌到高雄來,可以增加國際能見度,對城市有很大的好處。
楊建偉說,他最重視員工教育訓練,高雄的環境與人都比較溫暖,有很濃厚的人情味,令人感到舒服,英迪格的員工也樂於接受訓練,公司給較好的薪水,相對工作責任多一點,員工開心、客人就會跟著開心。
「我可以幫他們把工作做得更好」楊建偉說,同時分享客人滿意度、營收成長等具體數據,讓員工知道每個人的努力都與飯店息息相關,大家更融合在一起。
另方面,高雄英迪格品牌行銷做得很好,可分享給洲際酒店在台灣的其他品牌,網路社群媒體上的聲量不斷墊高,曝光效果對行銷有高度加分。
為了全力投入工作,楊建偉讓太太與二名就學中的小孩一起搬到高雄,有信心讓高雄英迪格更上層樓。
他的管理風格也與眾不同,傳統領導者會要求員工做這個、做那個,楊建偉則希望員工自己發想,遇到的問題要如何解決,找出辦法後再來討論,讓同仁從中增加思考學習的機會,這些都是在累積資產,不斷為飯店厚植實力。



