“It began from the forging of the rings….(這一切要從鍛造戒指開始…)"
「蛤? 派屈克,這是在幹嘛?」
「Oops…應該是『這一切要從網友的分享開始』。剛才那句是電影『魔戒首部曲—魔戒現身』的精靈女王之旁白台詞,當作趣味開頭。筆者很愛魔戒系列電影,看到眼眶泛淚,之後的哈比人系列也都有連續三年追蹤進戲院,反倒是變型金鋼與漫威英雄系列沒一次進戲院看,即使是電視頻道的電影台也是只有片段而已。(笑) 」
本篇算是繼2018年6月「沒有免費的服務 只有對價的關係 飯店式管理豪宅真假張大眼」文章之更新2.0版。 標題「我愛你的名也要你的人」意指「不光是國際知名酒店品牌,連同酒店實際營運的管理團隊也一併引進。」而關於網友分享的資訊,是位在新北市新板特區附近的豪宅建案,只是全台豪宅這麼多,這案子的特別之處在哪,若與本部落格有連結,該不會是…?
其實在四月中旬前往新板希爾頓酒店的路上,有看到主幹道旁的巨幅建案廣告「馥華集團 X 艾美酒店」晃過眼前,當時沒太放在心上,以為只是個話題噱頭罷了,後來又有網友分享了現場照片、網路論壇的討論、新聞媒體的相關報導、網路影片以及筆者現場勘查才覺得可能性大增。
目前在台灣豪宅市場中,號稱「酒店式管理」者其實絕大部份都是委託「物業管理公司」經營管理,而只有極少數的案子才是經由飯店酒店的管理團隊進駐服務,其中首間指標性的豪宅為台北文華東方酒店管理的「文華苑」,後繼者有台北萬豪酒店管理的「西華富邦」等建案(可參見下方二則報導)。至於本篇所要討論的是預定規劃由艾美品牌酒店管理的豪宅建案。
台灣天際線拚國際 豪宅靠「軟實力」決勝
2019-03-20 15:24 今週刊 撰文: 梁任瑋 攝影: 陳弘岱
![]() |
| 台中「勤美之森」建案動土典禮 |
豪宅結合飯店推案蔚為風潮,不僅比地段、規畫設計,
更廣邀大師聯名,要用軟體服務加值。
但是否能打動消費者?且待銷售情形,便可知市場接受
度。
今年房地產年度大事三二九檔期即將登場,為了避開接下來的總統選舉旺季,不少指標建案紛紛提前在上半年傾巢而出,其中台中更爆出千億元的規模案量,較去年同期成長六成,備受矚目。
台中今年最具指標大案,首推勤美集團投資興建的「勤美之森」,該案主要特色是豪宅結合國際酒店品牌IHG集團旗下的洲際酒店,營造國際化的新亮點社區,總銷售金額一二○億元,更是台中史上最大規模頂級造鎮案。
無獨有偶,北台灣也有兩個豪宅案,搭配知名連鎖飯店品牌共同推案,包括大陸建設的「琢豐」與馥華建設「馥華聲寶案」,找來知名建築師團隊規畫,與知名飯店業者聯手合作,以創意手法搶攻市場。
鏡頭先轉至台中,三月十八日上午,位於全國大飯店旁的「勤美之森」基地舉行盛大的開工動土典禮,久未露面的勤美集團創辦人何明憲致詞時有感而發地說,從二○○六年開始,勤美集團陸續買下全國大飯店、台中金典酒店後,歷經十多年的整合,終於翻新草悟道商圈,打造為觀光客到台中必造訪的「綠園道」。
草悟道商圈當初成功結合有代表性的藝文教育單位,一是請來誠品書店共同設計勤美誠品綠園道,接著拆除全國大飯店B館,改作為勤美璞真文化藝術基金會基地,並活化基地內的道禾實驗小學校地、認養人行道,同時把兩千多坪的占地改成勤美術館,舉辦藝術小市集吸引人潮前來。
十年之後,勤美集團又再起爐灶,想打造另一個更美好的「綠園道」,勤美集團董事長林廷芳說,勤美之森運用「造鎮」的概念,未來要塑造的是美好的生活圈而非商圈,第一期占地四千坪的勤美之森,除了規畫一棟五星級酒店,集團重視藝術的特色——藝術館,也不缺席。此外,還規畫了教堂以及兩棟高樓層「全齡住宅」。其中,洲際酒店由設計紐約九一一紀念館、美國建築大師Handel規畫,教堂、藝術館由日本建築大師隈研吾負責。
看來,結合國際品牌飯店的加持,已經不約而同成為各大建商今年推出重量級豪宅的新模式。
負責代銷「勤美之森」的新聯陽廣告總經理林徹人表示,建案結合飯店的規畫模式,建商出手審慎,與其單打獨鬥、自創品牌,不如借力使力,找來國際連鎖飯店品牌合作,可以透過國際飯店的訂房系統資源提升住房率,建商只要單純當個房東即可。
再者,尤其酒店式住宅投資規模龐大,景氣又不明確,從分散風險的角度來看,委託品牌飯店經營管理,可望將土地開發風險降到最低。一旦邀請到全球知名飯店品牌進駐,既能提高個案知名度,對吸引高端客層也有一定的吸引力。
即將在板橋前聲寶工廠原址推案的馥華建設,找上艾美酒店合作,也請來Handel負責設計,借助其擅長複合式開發規畫的功力,有意挑戰新北市最高房價。
酒店式住宅通常會導入五星級酒店標準管理,勤美之森與馥華聲寶案,勢必會與酒店討論可提供住戶的服務內容,但像與寒舍飯店合作的「琢豐」,不只訴求住戶可二十年免費使用寒舍飯店內的游泳池、SPA等公共設施,寒舍甚至爭取提供該住宅的物業管理業務,將寒舍飯店的服務落實到社區當中。
「知名飯店品牌加持,是將豪宅價值極大化。」目前替大陸建設代銷台北市南京東路、松江路口「琢豐」案的甲桂林廣告副董事長曹瑞濱這麼說。琢豐基地的前身是亞洲信託大樓總部,占地高達五一八坪,幾經曲折,二○一○年由大陸建設以五十六.五六八億元金額,取得土地所有權。
隸屬欣陸控股旗下的大陸建設,在拿下這塊坐落台北市中心的精華地段,就一直思考如何做出最好的規畫。後來決定推出樓高二十四層樓,結合飯店、精品住宅的建設案,九樓以下交給寒舍餐旅集團負責經營飯店;十樓以上,規畫為三十五至五十坪的精品住宅。
整體而言,這樣好處有三,其一,大幅提升販售住宅本身的附加價值;其二,可保有一至九樓的物業所有權,當起大房東,享有穩健的租金收益;其三,一旦商圈土地有所增值,還能坐享增值利益。
為了雕琢這個豪宅案,「琢豐」不只建築外觀設計師委由愛馬仕(Hermès)旗艦店的御用建築師RDAI事務所操刀,連住宅公設、景觀空間規畫都全部交給RDAI負責,堪稱是從內至外最具有愛馬仕概念的住家。
不過,即使有國際飯店品牌加持,豪宅產品本身能否讓市場買單呢?「重點是你的理念、題目能不能打動人家。」曹瑞濱說。
隨著台灣的天際線愈來愈國際化,豪宅產品只比地段、房價還不夠,還須有知名大師操刀、酒店品牌加持,愈是頂級住宅,愈需要拿出軟體服務來一較高下。究竟飯店加持能夠爭取多少客戶認同,銷售結果就見真章。
![]() |
| 豪宅推酒店式的服務已經成為銷售好壞的指標。圖為大直西華富邦。本報系資料照 |
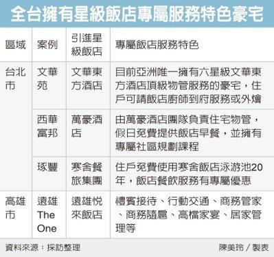
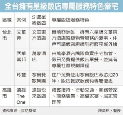
豪宅推案吹起星級飯店服務進駐風,包括「文華苑」、「西華富邦」、「琢豐」、「遠雄The One」等豪宅案,相繼導入星級飯店專屬的物業管理尊榮服務、飯店設施使用,及飯店餐飲服務等特色,在豪宅獨特性大增下,獲得高端客戶青睞。
其中「文華苑」是國內最早結合星級飯店服務頂級豪宅,更是現階段亞洲首宗擁有六星級文華東方酒店頂級物管服務豪宅,住戶一通電話就有專人服務,可請飯店廚師到府或做外燴服務。
該案已成屋六年,但深獲大咖客戶的心,包括國巨集團董事長陳泰銘、「主機板之父」精英電腦前董座蔣東濬各自收藏七戶和九戶。該案平均成交價達148.43萬元,每坪最高價更上看209.98萬元。
完工已三年多的「西華富邦」,在以細膩度著稱的西華飯店集團董事長劉文治操刀下,將旗下萬豪酒店專業服務團隊導入、包辦社區軟硬體管理,更大手筆假日提供免費萬豪飯店早餐進駐社區給住戶享用,更推出專屬社區的課程活動,擄獲頂級客戶的心,包括「半導體教父」台積電創辦人張忠謀、富邦集團蔡家等都是住戶之一。該案平均每坪成交價186.42萬元,每坪最高曾達291.95萬元。
大陸建設規劃、預計2021年完工的「琢豐」,是目前豪宅市場中唯一規劃中小坪數的產品,其中一到九樓擁有寒舍餐旅集團進駐,住戶能20年免費使用寒舍飯店游泳池、健身房,以及享有飯店餐飲服務有專屬優惠;甲桂林廣告副董事長曹瑞濱表示,有已購客戶加碼買進。
預計明年完工的高雄「遠雄The One」,1~16樓有遠雄悅來飯店進駐,17~58樓為豪宅,集團導入零時差服務直送樓上住宅,包括禮賓接待、行動交通、商務管家、商務隨扈、高檔家宴、居家管理等六大服務。
————————————————————————————
![]() |
| 建案「潤泰敦峰」外觀 |
本篇主角為「由艾美品牌酒店所管理的豪宅案」,至於其他奢華與高端等級的國際連鎖酒店品牌所管理之宅邸也是屢見不鮮,比方像是四季酒店、麗思卡爾頓酒店、悅榕莊、W酒店、喜來登酒店等。只是在台灣(其他地方應該也差不多),蠻常有另一種情況是:主打由「參與及設計過某國際知名酒店」的建築師規劃設計之豪宅案,而該國際知名酒店的名稱自然也堂而皇之地成為宣傳要素,至於物業管理的部份則是另交由專業公司打理,比如下方的第一則豪宅建案影片標榜由「馬爾地夫W渡假酒店(W Retreat & Spa Maldives)」的設計團隊所規劃,並訴求喜愛時尚有型,寓渡假於生活的企業第二代(或之後)客群。(豪宅設計愛用的巴洛克風格就留給父執輩好了)
(建案廣告影片–完整版)
* 潤泰敦峰VCR from PIPOLE 極元多媒體 on Vimeo.
(吉隆坡四季酒店管理之豪宅)
(W酒店式宅邸影片)
記得當初台北W酒店剛開幕後,曾有網友評論若以服務程度來說,四百多間客房數應對半砍,才能有較佳的服務品質,而筆者認為上方「W酒店宅邸」的影片概念倒是可以把多出來的客房空間改為可出售的住宅單位,就可以搶在文華苑之前,順理成章做為全台首間的酒店式豪宅。(不過現在也是事後諸葛啦~~因為這在開發初期就要做決定了)
![]() |
| 建案現場圍籬 |
![]() |
| 較大範圍看建案 |
![]() |
| 建案工程告示牌 |
![]() |
| 建案鄰近未來的捷運板新站 |
![]() |
| 建案另一個方向距離板橋大遠百不遠 |
不過,既然是酒店與豪宅共構兼管理,建案所在位置就很重要,畢竟酒店營運與所在商圈集客力、交通便捷程度是有關聯與影響的(至於渡假酒店則是另一種狀況)。本篇的建案位於未來即將通車的捷運板新站與板橋大遠百之間的中山路一段上,地基方正,而按網友於今年 4月前去建案預售中心看房詢問的結果,預定規劃一層8拼,4部電梯(20人/部),酒店式豪宅樓高46層,至於板橋艾美酒店則是樓高31層,近期開價60萬~80萬/坪(分為49坪、68坪、82坪與100坪)。依照下方影片的規劃設計所示,看起來是有板橋艾美酒店的計劃,至於成真與否,端看是否與萬豪酒店集團簽約及業主確實履約而定。(不過,其他酒店品牌的影片片段倒是剪了些進去 XD )
![]() |
| 建案設計模擬外觀01 (圖片來源: 影片截圖) |
![]() |
| 建案設計模擬外觀02 (圖片來源: 影片截圖) |
![]() |
| 建案設計模擬外觀03 (圖片來源: 影片截圖) |
![]() |
| 建案設計模擬外觀04 (圖片來源: 影片截圖) |
拉拉雜雜聊了一些,像本篇這樣的開發模式是一種路數,只是較單體酒店的規模再來得大些,對於建商(開發商)而言是某種程度的折衷。至於另外常見的購物商場與酒店結合,或是生活機能建築與酒店結合搭配的模式,之後有機會再聊聊。至於此案是否順利完工營運,不妨靜觀其變。Cheers!
(再複習一下艾美品牌所要傳達意象)













